
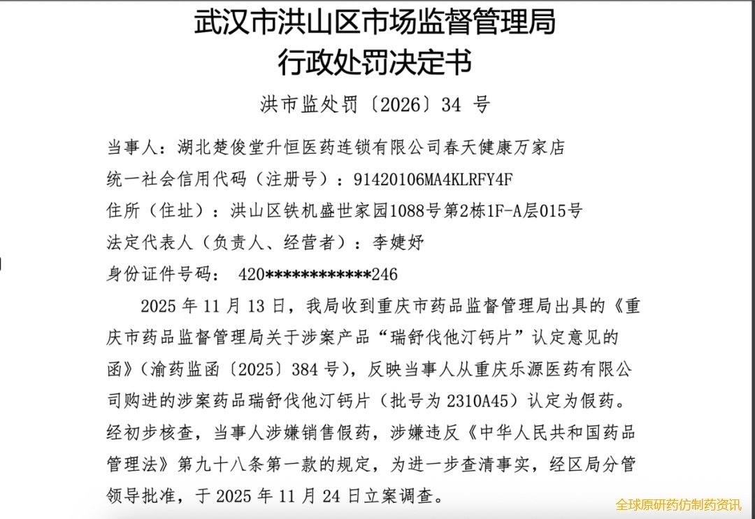
据《中国市场监管行政处罚文书网》2026年1月30日发布的武汉市洪山区市场监督管理局洪市监处罚〔2026〕34号行政处罚决定书:湖北楚俊堂升恒医药连锁有限公司春天健康万家店销售的标示国内分包装企业为“阿斯利康药业(中国)有限公司”的瑞舒伐他汀钙片(商品名“可定”)为假药,涉案假药批号2310A45。

据该行政处罚决定书:2025年11月13日,武汉市洪山区市场监督管理局收到重庆市药品监督管理局出具的《重庆市药品监督管理局关于涉案产品“瑞舒伐他汀钙片”认定意见的函》(渝药监函〔2025〕384号),反映湖北楚俊堂升恒医药连锁有限公司春天健康万家店从重庆乐源医药有限公司购进的涉案药品瑞舒伐他汀钙片(批号为2310A45)被认定为假药。
同时,2025年12月8日,武汉市洪山区市场监督管理局收到武汉市市场监督管理局药化处《关于做好苯磺酸氨氯地平片等药品跟踪处置的通知》等及所附材料,显示湖北楚俊堂升恒医药连锁有限公司春天健康万家店销售的批号为2310A45的瑞舒伐他汀钙片(国内分包装企业为“阿斯利康药业(中国)有限公司”,剂型为“片剂”)系假药。
根据《重庆市药品监督管理局关于涉案产品“瑞舒伐他汀钙片”认定意见的函》(渝药监函〔2025〕384号),批号为2310A45的涉案药品瑞舒伐他汀钙片(国内分包装企业为“阿斯利康药业(中国)有限公司”,剂型为“片剂”)经认定不是阿斯利康药业(中国)有限公司生产的。
经武汉市洪山区市场监督管理局查明,湖北楚俊堂升恒医药连锁有限公司春天健康万家店于2025年2月6日通过药师帮APP从重庆乐源医药有限公司购进了5盒涉案批次药品瑞舒伐他汀钙片(批号为2310A45,生产厂家为阿斯利康药业(中国)有限公司,规格为10mg*28片),购进单价为136.27元/盒,购进总价为681.35元。湖北楚俊堂升恒医药连锁有限公司春天健康万家店提供了涉案药品的随货同行单、发票、供货商资质、检验报告、药品注册证书等资料。另查明,湖北楚俊堂升恒医药连锁有限公司春天健康万家店于2025年2月10日-2025年2月18日期间售出涉案批次药品共5盒,销售定价为146元/盒,分别以146元/盒价格销售了3盒,以折扣价145元/盒的价格销售了2盒,销售总价为728元。
武汉市洪山区市场监督管理局认为,湖北楚俊堂升恒医药连锁有限公司春天健康万家店销售假药的行为,违反了《中华人民共和国药品管理法》第九十八条第一款“禁止生产(包括配制,下同)、销售、使用假药、劣药。”的规定,认定违法所得为728元。鉴于湖北楚俊堂升恒医药连锁有限公司春天健康万家店积极配合案件调查,能如实陈述违法事实并主动提供证据材料,如实说明涉案药品的来源,依据《中华人民共和国药品管理法实施条例》第七十五条“药品经营企业、医疗机构未违反《药品管理法》和本条例的有关规定,并有充分证据证明其不知道所销售或者使用的药品是假药、劣药的,应当没收其销售或者使用的假药、劣药和违法所得;但是,可以免除其他行政处罚”的规定,决定予以没收其销售假药的违法所得,免除其他行政处罚。最终决定,责令湖北楚俊堂升恒医药连锁有限公司春天健康万家店改正上述违法行为,决定没收违法所得728元,免除其他行政处罚。
据《百度百科》资料,瑞舒伐他汀(英语:Rosuvastatin),商品名为可定,是一种他汀类药物,与运动、饮食控制和减肥联合来治疗高胆固醇血症和其他相关症状,也用来预防心血管疾病。瑞舒伐他汀由盐野义制药研发。公开信息显示,可定是美国药品销量排行榜的第四名,2013年创造的利润约为5.2亿美元。

据《爱企查》公开资料,湖北楚俊堂升恒医药连锁有限公司春天健康万家店成立于2016年01月13日,注册地位于洪山区铁机盛世家园1088号第2栋1F-A层015号,原名湖北传奇春天大药房连锁有限公司健康万家店,于2025年7月8日更改为现名,法定代表人为李婕妤。

而据《爱企查》资料,该门店的母公司湖北楚俊堂升恒医药连锁有限公司成立于2008年04月14日,注册地位于湖北省武汉市汉阳区龙阳大道108号五栋3楼A01-A05室、4楼A01-A19室、5楼501-512室,法定代表人为戴春俊。戴春俊也是该公司持股99%的控股股东。该公司原名湖北传奇春天大药房连锁有限公司,于2025年6月更改为现名。累计开设门店83家,已经注销32家,被吊销21家,现有30家门店显示为开业状态。但是据我们的了解,该公司虽然形式上是直营门店形式,但是疑似实际上多为加盟管理。

另据《爱企查》资料,另一涉案药企重庆乐源医药有限公司成立于2023年05月18日,注册地位于重庆市九龙坡区渝州路街道科园四路288号6-15号、6-16号,法定代表人为张倩倩。张倩倩也是该公司唯一股东。

据重庆市药监局官网2025年5月14日发布的《重庆市药品监督管理局关于对重庆乐源医药有限公司采取风险防控措施的通告》:经监督检查,重庆乐源医药有限公司违反《药品经营质量管理规范》的规定,存在质量安全隐患。为防控药品质量风险,依据《中华人民共和国药品管理法》第九十九条的规定,重庆市药品监督管理局依法对该企业采取暂停销售药品的风险防控措施。截至本文发布时,我们在重庆市药监局官网上并没有找到该公司被解除暂停销售药品风险防控的通告,也没有找到对该公司的处罚。

免责声明:本文内容均来源于中国市场监管行政处罚文书网、地方药监部门官网、公开企业信息平台等公开渠道,仅对行政处罚文书与公开信息进行客观转载、整理与披露,不构成法律意见、用药指导、商业判断或任何形式的投资建议。本文对信息的准确性、完整性、及时性不作保证;相关主体的法律责任与事实认定,以有权机关正式文书为准。本文所述内容仅作信息公示与合规警示用途,请勿作为诊疗、采购、经营依据。如涉及侵权或异议,请联系删除。
生成海报
长按扫码关注公众号