点击卡片 一键关注
关注后发送“加群”,邀请你免费加入医药交流群!
来源:医药代表
曾经的国内制药机械龙头企业,不但摘牌退市,如今连创始人更是被刑事处罚。
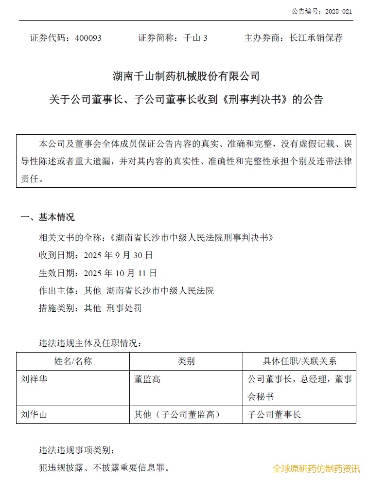
10 月 15 日,湖南千山制药机械股份有限公司(千山药机)发布“关于公司董事长、子公司董事长收到《刑事判决书》的公告”,披露了公司董事长、总经理、董事会秘书刘祥华,子公司董事长刘华山收到湖南省长沙市中级人民法院作出的(2023)湘 01 刑初 85 号《刑事判决书》的事情。

公告显示,此案由湖南省长沙市人民检察院于 2023 年 12 月 22 日向长沙市中级人民法院提起公诉。
据公告,判决结果如下:
被告人刘祥华犯违规披露、不披露重要信息罪,判处有期徒刑二年,并处罚金人民币二十万元;犯挪用资金罪判处拘役六个月,数罪并罚决定执行有期徒刑二年,缓刑三年,并处罚金人民币二十万元;
被告人刘华山犯违规披露、不披露重要信息罪,判决有期徒刑二年,并处罚金人民币二十万元;犯挪用资金罪,判处拘役六个月,数罪并罚决定执行有期徒刑二年,缓刑三年,并处罚金人民币二十万元。
千山药机表示,公司专利技术资质等核心竞争力保持不变,公司其他管理人员、关键技术人员等工作人员正常在岗,公司日常业务能正常开展。因此,本事项对公司经营不会产生重大不利影响。
除此之外,当日,千山药机还发布了“关于法院裁定受理子公司上海千山医疗科技有限公司破产清算的公告”,表示)已收到上海市第三人民法院作出的(2025)沪 03 破 915《民事裁定书》,受理上海千山医疗科技有限公司的破产清算申请。

刘祥华和千山药机
刘祥华是千山药机创始人,刘华山系刘祥华胞弟,其还曾在2002年至2012年7月间担任千山药机财务部长及财务总监等重要职务,并于2012年7月离职后转任其兄弟公司湖南乐福地医药包材科技有限公司董事长。
刘祥华的创业经历和很多医药行业大佬颇为相似。
据证券时报,千山药机刘祥华是技术员出身,1981年,从技校毕业的刘祥华被分配到中南制药机械厂当工人,并从车间工人,到当技术员、计划员、销售主管,最终一路做到了机械一厂销售科科长。
命运的转折点在1998年,和大部分创业故事一样,厂子效益差发不出工资,刘祥华被逼无奈,带领15个工友辞职创业。用凑起来的8万元创办了衡阳市千山制药机械有限公司,也就是现在千山药机的前身。
之后用不到一年时间,刘祥华等研发出了“超声波洗瓶技术”玻璃瓶大输液自动生产线,该生产线也被刘祥华称为“立足并迅速取得市场的关键”,克服了传统毛刷洗瓶速度慢、易掉毛、易碎瓶、碱液污染环境大等缺点。
有了产品后,刘祥华又充分发挥曾经的销售特长,带着团队全国推销,最终在内蒙古偏僻小县城的一个小药厂“冒险”用了刘祥华的第一套设备。之后该生产线因为“速度快、产品质量稳定”打开销路,千山药机掘到了开拓市场后的第一桶金。
2002年,刘祥华把公司从衡阳搬到长沙经开区,“衡阳千山”也改名为“湖南千山”,主营注射剂类药品的成套生产装备。
2011年5月11日,千山药机在深交所创业板成功上市。
不过,上市之后,管理上的短板也陆续暴露出来,危机连环爆发,2015至2018 年公司连续四年净利润实际为负,存在虚构销售、虚增利润及实控人违规占用资金等违法行为。
2020年7月,千山药机被深交所终止上市。


更多社群,欢迎医药同行加入,加群方式:向【药新谈】公众号发送关键词“加群”即可~
生成海报
长按扫码关注公众号