
2025年1月28日发表于Cancers
摘要
Tarlatamab 是一种双特异性 T 细胞接合免疫疗法,靶向 delta 样配体 3 (DLL3) 和分化簇 3 (CD3) 分子。在 Tarlatamab 的 2 期 DeLLphi-301 试验中,该试验针对之前接受过治疗的小细胞肺癌患者,每 2 周服用 10 毫克 Tarlatamab 可获得持久反应和令人鼓舞的生存结果。对 DeLLphi-301 试验最新安全性数据的分析表明,最常见的治疗中出现的不良事件是细胞因子释放综合征 (53%)、发热 (38%)、食欲下降 (36%)、味觉障碍 (32%) 和血症 (30%)。细胞因子释放综合征的严重程度大多为 1 级或 2 级,主要发生在第一次或第二次 Tarlatamab 给药后,并通过支持治疗进行治疗,包括使用退热药(例如对乙酰氨基酚)、静脉补液和/或糖皮质激素。其他值得关注的治疗引起的不良反应包括中性粒细胞减少症 (16%) 和免疫效应细胞相关神经毒性综合征及相关神经系统事件 (10%)。鉴于塔拉妥单抗是首个获批用于治疗小细胞肺癌的 T 细胞接合剂,提高对塔拉妥单抗相关不良事件监测和管理的认识至关重要。本文,作者描述了这些不良事件的时间、发生和持续时间,并回顾了临床研究人员在 DeLLphi-301 试验期间使用的管理和风险缓解策略。
介绍
Tarlatamab 是一种双特异性 T 细胞接合剂 (BiTE) 免疫疗法,可结合癌细胞上的 delta 样配体 3 (DLL3) 和 T 细胞上的分化簇 3 (CD3) 分子。Tarlatamab 可激活 T 细胞、释放炎性细胞因子并裂解表达 DLL3 的细胞。Tarlatamab于 2024 年 5 月获得美国食品药品监督管理局的加速批准,用于治疗在铂类化疗期间或之后病情进展的广泛期小细胞肺癌 (ES-SCLC) 患者,这是基于在 DeLLphi-301 第 2 期试验中观察到的持久反应和可控的安全性。在这里,我们根据 DeLLphi-301 试验的最新数据(数据截止日期为 2023年10月2日)概述了 tarlatamab 10 mg 的安全性。报告了不良事件 (AE) 的时间、发生和持续时间的详细信息。我们还提供 AE 管理的临床见解和策略,以优化患者的长期治疗体验。
Tarlatamab 在 DelLphi-301 试验中的安全性概述
在接受过治疗的小细胞肺癌 (SCLC) 患者的 2 期 DeLLphi-301 试验中,133 名患者至少接受了一剂 10 毫克的塔拉妥单抗治疗。最常见的治疗中出现的 AE (TEAE;发生率,≥20% 的患者) 是细胞因子释放综合征 (CRS;53%)、发热 (38%)、食欲下降 (36%)、味觉障碍 (32%)、贫血 (30%)、便秘 (29%)、乏力 (25%) 和疲劳 (24%)。其他值得关注的 TEAE 是中性粒细胞减少症 (16%) 和免疫效应细胞相关神经毒性综合征 (ICANS;10%)。最常见的 ≥3 级 TEAE 是淋巴细胞减少症 (13.5%)、贫血 (8%)、低钠血症 (6%) 和中性粒细胞减少症 (6%)。图1显示了从第一次服用 tarlatamab 到出现关键 AE 的时间 。早期观察到 CRS、疲劳和 ICANS,而中性粒细胞减少症的发生相对较晚(图1)。治疗相关 AE 导致 15% 的患者中断给药,3% 的患者停药。

图1. 从第一次服用 tarlatamab 到出现不良事件的时间。小提琴箱线图显示了 DeLLphi-301 试验中第一次服用 tarlatamab 后出现的一些最常见的治疗性不良事件的发生时间。每个图中都标明了中位发病时间和四分位距,小提琴箱线图的宽度表示任何特定时间点的患者分布,高度与每个事件的发生率成比例。x 轴具有可变刻度。CRS 表示细胞因子释放综合征;ICANS 表示免疫效应细胞相关神经毒性综合征和相关神经系统事件。
细胞因子释放综合征
鉴于 BiTE 免疫疗法的作用机制,tarlatamab 的安全性包括 CRS。CRS是由 T 细胞的激活和随后释放炎症细胞因子(如干扰素γ)引起的全身炎症反应。CRS诊断通常被认为是排除性诊断。发烧被认为是 CRS 的典型症状,可发展为缺氧、低血压、呼吸急促、头痛、心动过速和皮疹。CRS可能发展为包括潜在危及生命的并发症和终末器官损伤。这带来了诊断上的挑战,因为发烧的鉴别诊断很广泛,可能是由其他疾病引起的,尤其是在癌症患者中,包括但不限于感染、超敏反应、噬血细胞性淋巴组织细胞增生症和肿瘤溶解综合征。CRS 分级采用美国移植和细胞治疗协会 (ASTCT) 共识分级标准,该标准基于发烧的表现以及缺氧和低血压的严重程度。但需要注意的是,与嵌合抗原受体 T 细胞疗法相比,BiTE 疗法的 CRS 发病率和严重程度较低。
CRS 参与 DeLLphi-301 试验
在 DeLLphi-301 试验中,接受 10 mg tarlatamab 治疗的 133 名患者中 70 名(53%)出现了 CRS(表1)。CRS 主要发生在第一次或第二次服用 tarlatamab 后。133 名患者中 54 名(41%)在第一次服药后出现 CRS,133 名患者中 39 名(29%)在第二次服药后出现 CRS(图2)。133 名患者中有 3 名(2%)在第 2 周期或之后出现 CRS;这 3 名患者在第 1 周期均漏服了一剂或多剂,并在第 2 周期恢复治疗。除发烧外,最常见的 CRS 症状是低血压(70 名患者中有 14 名;20%;表1)。CRS 主要为 1 级(70 名患者中的 42 名;60%)或 2 级(发热伴有缺氧和/或低血压,不需要使用血管加压药;70 名患者中的 27 名;39%),1 名患者(1.4%)出现 3 级 CRS(表2)。没有发生 4 级或 5 级 CRS 事件。从第一次服用 tarlatamab 到出现 CRS 的中位时间为 13.7 小时(四分位距 [IQR],9.3–33.2;图1)。中位缓解时间(Kaplan–Meier 估计值)为 3 天(IQR,2–5 天)。从最后一次服用 tarlatamab 到出现 ≥2 级 CRS 的中位时间为 15.4 小时(IQR,9.6–27.9 小时)。无论是否通过退热疗法消退,发烧持续数小时的患者都更有可能出现 2 级或更高级别的 CRS 事件。

表1. DeLLphi-301 试验中细胞因子释放综合征和免疫效应细胞相关神经毒性综合征症状的发生率,N=133。

图2. 按治疗周期和级别划分的 CRS 和 ICANS 发生率。图中显示了 10 毫克塔拉妥单抗剂量组中患者的 CRS 和 ICANS 发生率,按严重程度和治疗周期划分。在第一个治疗周期中,133 名患者中有 54 名(41%)在首次服用塔拉塔单抗后(第 1-7 天)报告出现 CRS,133 名患者中有 39 名(29%)在第 8 天服用(第 8-14 天)后报告出现 CRS,133 名患者中有 10 名(8%)在第 15 天服用(第 15-28 天)后报告出现 CRS。CRS 事件是根据 MedDRA 26.1 版中首选术语的狭义搜索确定的,并根据美国移植与细胞治疗协会 2019 年共识标准进行分级。在第一个周期中,133 名患者中 1 名(<1%)在第一次服用 tarlatamab 后(第 1-7 天)报告出现 ICANS,133 名患者中 3 名(2%)在第 8 天服用 tarlatamab 后(第 8-14 天)报告出现 ICANS,133 名患者中 3 名(2%)在第 15 天服用 tarlatamab 后(第 15-28 天)报告出现 ICANS。ICANS 数据包括根据 MedDRA 中 61 个首选术语的广泛搜索确定的相关神经系统事件。CRS 表示细胞因子释放综合征;ICANS 表示免疫效应细胞相关神经毒性综合征和相关神经系统事件;MedDRA 表示监管活动医学词典。

表2. DeLLphi-301 试验中塔拉妥单抗给药、细胞因子释放综合征缓解策略、时间和细胞因子释放综合征以及免疫效应细胞相关神经毒性的发生率的总结。

表3. DeLLphi-301 试验中经历一种或多种细胞因子释放综合征事件的患者的频率。
CRS 导致 70 名患者中有 4 名 (6%) 中断给药。没有患者因 CRS 而停用塔拉塔单抗。一名同时发生 3 级 CRS 的患者死于呼吸衰竭。研究者评估呼吸衰竭与治疗有关,尽管这种分类因其他促成因素的存在而变得复杂,包括需要补充氧气的基线慢性阻塞性肺病、基线肺功能储备受损、第 1 周期第 1 天 (C1D1) 治疗后同时发生 3 级 CRS 和肺炎,以及决定不升级到重症监护病房护理级别。
DeLLphi-301 试验中的 CRS 管理
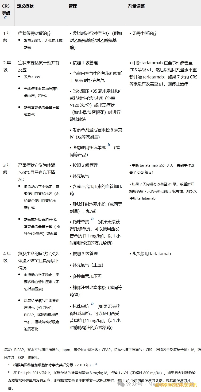
当患者出现发烧(≥38°C)时,应进行全面检查以排除其他原因(感染或脓毒症)。如果怀疑是 CRS,则根据 ASTCT 共识分级对 CRS 事件进行分级,并根据分级进行治疗(表4)。DeLLphi - 301 试验方案中 CRS 的管理详细描述于表4。值得注意的是,临床试验地点必须有治疗 CRS 的药物,包括糖皮质激素和托珠单抗或西妥昔单抗(如果没有托珠单抗)。

表4. DeLLphi-301 试验方案中使用的细胞因子释放综合征的管理方法。
由于 DeLLphi-301 试验中的 CRS 严重程度主要为 1 级或 2 级,因此通常采用支持性治疗进行治疗,包括使用退热药(例如对乙酰氨基酚)、静脉补液和/或使用糖皮质激素。很少需要其他干预措施,例如托珠单抗(70 名患者中有 8 名使用)、补充高流量氧气(>6 升/分钟;70 名患者中有 1 名)和/或血管加压药支持(70 名患者中有 1 名);未使用 siltuximab。严重 CRS 的住院发生率和住院时长详见表5。

表5. DeLLphi-301 试验中出现严重细胞因子反应综合征和免疫效应细胞相关神经毒性综合征以及相关神经系统事件的患者的住院详情。
免疫效应细胞相关神经毒性综合征
ICANS 的病理生理学仍不清楚。促炎细胞因子的产生增加可能导致内皮细胞活化、血脑屏障通透性增加以及脑脊液中细胞因子水平升高。体征和症状各不相同,可能包括失语症、意识水平改变、认知技能受损、运动无力、癫痫发作和脑水肿。根据ASTCT 分级系统,ICANS 分级结合了免疫效应细胞相关脑病 (ICE) 评分、意识水平、运动表现、癫痫发作评估和颅内压水平或脑水肿程度。ICANS也是一种排除性诊断。ICANS 的症状可能与感染/败血症、中风、副肿瘤综合征、使用止痛药以及中枢神经系统新发或进行性疾病的症状相似。
ICANS 参与 DeLLphi-301 试验
由于 ICANS 表现范围广泛且症状非特异性,因此 ICANS 17的报告中包含了相关神经系统事件。在 DeLLphi-301 试验中,133 名接受 tarlatamab 10 mg 治疗的患者中,13 名(10%)发生了 ICANS 和相关神经系统事件(以下简称 ICANS)(表2)。ICANS 患者报告的症状包括意识模糊、注意力受损、运动无力/发现、书写障碍和肌张力增高(表1)。所有 ICANS 事件的严重程度均为 1 级(13 名患者中的 7 名;54%)或 2 级(13 名患者中的 6 名;46%)(表2),且大多发生在第 1 或第 2 个周期内。(图2)。在 13 名 ICANS 患者中,从服用第一剂 tarlatamab 到发病的中位时间为 30 天(IQR,13-47 天),中位缓解时间为 33 天(IQR,4-93 天;Kaplan-Meier 估计;图1)。包括意识混乱或注意力受损症状的 ICANS 事件(16 起事件中的 11 起)持续时间较短(中位缓解时间为 8 天;IQR,3-33 天),而以低度肌无力症状为特征的 ICANS 事件(16 起事件中的 5 起)通常需要更长时间才能缓解(中位缓解时间为 69 天;IQR,42 天至无法估计)。
ICANS 导致一名患者中断服药,一名患者停药。未报告因 ICANS 死亡的病例。两名患者在服用第一剂或第二剂 tarlatamab 后因严重 ICANS 住院,两名患者在服用第三剂或更高剂量 tarlatamab 后因严重 ICANS 住院。严重 ICANS 住院频率和时长详见表5。在亚组分析中,22 名有脑转移的患者中有 3 名(14%)发生 ICANS,77 名无脑转移的患者中有 5 名(6%)发生 ICANS。所有事件的严重程度均为 1 级或 2 级。
DeLLphi-301 试验中的 ICANS 管理
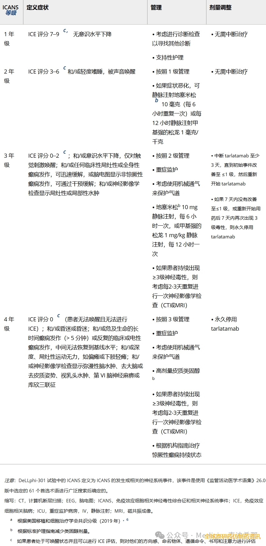
DeLLphi-301 试验中,监测了可能提示 ICANS 的临床体征或症状,包括意识模糊、注意力受损、失语、震颤和肌肉无力。排除其他神经系统病因很重要,例如癫痫、传染病、中枢神经系统转移进展、其他伴随药物的副作用或副肿瘤综合征范围内或范围外的电解质紊乱。在 DeLLphi-301 试验中,根据临床指征在给药时或给药后进行神经系统检查。虽然本次试验中没有 3 级 ICANS 事件,但方案建议在出现神经毒性的第一个迹象时进行神经科会诊,并对持续 ≥3 级神经毒性的患者进行脑部影像学检查,并考虑每 2-3 天重复进行一次神经影像学检查(计算机断层扫描或磁共振成像)。需要进行脑电图来评估任何 ≥2 级的癫痫发作活动。如果怀疑是 ICANS,下一步涉及使用 ICE 评估工具和 ASTCT ICANS 共识分级标准。DeLLphi-301 试验中使用的 ICANS 管理策略列于表6中。简而言之,1 级和 2 级 ICANS 将通过支持治疗(1 级)或类固醇(2 级)进行治疗。使用的类固醇包括地塞米松(10 mg 静脉注射),如果症状恶化则每 6 小时重复一次,或甲基泼尼松龙(1 mg/kg 静脉注射,如果症状恶化,每 12 小时一次)。对于更严重的事件(≥3 级),建议使用机械通气进行呼吸辅助以保护气道(对于 3 级事件)并根据机构指南治疗癫痫持续状态(对于 4 级事件),尽管 DeLLphi-301 试验从未要求这样做(有关详细信息,见表6)。如果还存在伴有低血压的≥3级CRS,则考虑在1小时内静脉注射托珠单抗8mg/kg(每次剂量不超过800mg)。

表6. DeLLphi-301 试验中使用的免疫效应细胞相关神经毒性综合征等级、定义症状、治疗和剂量调整。
降低在 DelLphi-301 试验中使用的 CRS 和 ICAN 风险的策略
治疗前评估
在 DeLLphi-301 试验中,患者在接受治疗前接受了身体和神经系统检查以及实验室检测,包括全血细胞计数、血液化学检测和 C 反应蛋白水平定量。在首次服用 tarlatamab 之前,还评估了基线血液学、肾脏、肝脏、肺和心脏功能。
逐步增加剂量
递增剂量涉及从较低剂量开始,然后逐步增加到目标剂量,以逐渐启动免疫系统并降低 CRS 的风险和/或严重程度。在DeLLphi-301 试验中,塔拉塔单抗在 C1D1 时以 1 mg 的递增剂量给药,然后在 C1D8 和 C1D15 时以 10 mg 塔拉塔单抗给药。此后,患者每 2 周接受 10 mg 塔拉妥单抗治疗,直至出现病情进展或不可接受的毒性。如果塔拉妥单抗给药延迟,则方案针对神经系统事件、CRS、肿瘤溶解综合征、非发热性中性粒细胞减少症、垂体功能障碍和肝毒性定义了重启指南。对于所有其他治疗中断和延迟,方案概述了重启指南。
伴随用药
预防性使用皮质类固醇已被证明可降低 CRS 和 ICANS 的发病率和严重程度。此外,静脉补液可通过抵消任何潜在低血压的影响来防止 CRS 严重程度的升级。在 DeLLphi- 301试验中,患者在 C1D1 和 C1D8 输注塔拉妥单抗前 1 小时内接受静脉注射 8 毫克(或等效剂量)地塞米松。患者还在第 1 周期所有塔拉妥单抗剂量后立即接受静脉补液(4-5 小时内输注 1 升生理盐水)。
输注后监测
对于 DeLLphi-301 试验的剂量评估(第 1 部分)和剂量扩展(第 2 部分),2所有患者均在医院接受 C1D1 和 C1D8 剂量,并住院 48 小时进行观察和 AE 监测。除非患者在接受 C1D1 或 C1D8 剂量后出现任何 5 级 CRS 或神经系统事件,否则无需在 C1D15 住院;否则,在输注后观察患者 8 小时(表2)。第 2 个治疗周期及以后的住院要求详见表2。
在第 3 部分(减少住院时间的子研究)中,患者在接受前两剂 tarlatamab(C1D1 和 C1D8)治疗后接受 24 小时监测(在住院病房或门诊输液中心)。在 C1D1 和 C1D8 输注后出现 ≥2 级 CRS 或 ≥1 级 ICANS 的患者需要额外住院治疗。如果患者未住院,则需观察 6-8 小时。CRS 的分级和治疗如前所述,如表4所示。在第 1 周期输注后 24 小时监测的患者的安全性通常与输注后 48 小时监测的患者的安全性相似。
减少住院时间子研究的住院后要求
出院患者在注射 C1D1 和 C1D8 后,被要求在 48 小时内离开治疗点,并在 1 小时内到达医院。在注射 C1D1 和 C1D8 后,需要有一名家庭陪护人员陪伴 72 小时。这些考虑因素有助于密切监测、早期发现 CRS 并在必要时及时处理。
味觉障碍
神经内分泌转录因子ASCL1驱动某些类型的味蕾细胞的晚期分化。由于ASCL1还调节 DLL3 表达,可以推测这些味蕾细胞表达 DLL3。塔拉妥单抗可能导致 T 细胞介导的这些表达 DLL3 的味蕾细胞的破坏,从而导致味觉障碍。
在 DeLLphi-301 试验中,133 名患者中有 42 名(32%)报告有味觉障碍,发病中位时间为 34 天(IQR,21-51 天;图1)。在研究方案中,未提供任何有关味觉障碍管理的建议。一些 DeLLphi-301 研究人员使用了之前发布的味觉障碍管理策略。这些策略包括注册营养师的营养咨询和保持良好的口腔卫生(每天至少彻底刷牙两次)。其他已发布的策略包括每天至少喝 1.5-2 升无能量饮料(如水或不加糖的茶)以保持充足的水分;定期咀嚼小豆蔻;每天至少两次吸入丁香和柠檬的气味约 15 秒。
中性粒细胞减少症
中性粒细胞减少症是接受塔拉塔单抗治疗的患者的已知风险。在 DeLLphi-301 试验中,133 名患者中有 21 名(16%)报告了治疗中出现的中性粒细胞减少症。基于 21 名发生事件的患者,中性粒细胞减少症的中位发病时间为 56 天(IQR,30-86 天;图1)。133 名患者中有 1 名(不到 1%)报告了发热性中性粒细胞减少症。中性粒细胞减少症和发热性中性粒细胞减少症均未导致停用塔拉塔单抗。在临床试验环境中,建议针对 1 级或 2 级中性粒细胞减少症采用机构特定的方案进行管理。对于≥3 级中性粒细胞减少症,建议中断治疗,直至严重程度降至 2 级或更低。允许使用粒细胞集落刺激因子来治疗 3 级中性粒细胞减少症。如果初始 3 级无发热性中性粒细胞减少症在 3 周内未改善至 1 级或以下,或者初始 4 级无发热性中性粒细胞减少症持续 >7 天或在较低剂量水平下复发,则建议停用 Tarlatamab。
肝酶升高
15 名患者(11.3%)出现丙氨酸氨基转移酶 (ALT) 升高,2 名患者(1.5%)出现 3 级事件。从首次服用塔拉妥单抗到 ALT 升高的中位时间为 29 天(IQR,7-113 天)。对于 14 名(10.5%)天冬氨酸氨基转移酶 (AST) 水平升高的患者,中位发病时间为 51 天(IQR,3-196 天)。1 名患者的氨基转移酶和总胆红素升高超过正常上限的两倍,碱性磷酸酶升高低于正常上限的两倍。4 名患者(3%)出现血胆红素升高。没有患者报告因 ALT 或 AST 水平升高而停用塔拉塔单抗。肝酶和胆红素水平的变化通常是暂时的,没有证据表明肝细胞受到广泛的损伤。在 DeLLphi-301 试验中,记录了开始使用塔拉妥单抗之前肝酶和胆红素的基线水平,并在每次使用塔拉妥单抗之前和临床指征时进行了监测。
其他 TEAE
DeLLphi-301 中报告的其他不良反应包括食欲下降、疲劳、贫血和感染。食欲下降和疲劳是不良反应,如果不进行适当的监测和管理,可能会对患者的长期体验产生负面影响。在 DeLLphi-301 中,133 名患者中有 48 名(36%)报告食欲下降,133 名患者中有 32 名(24%)报告疲劳。标准的非药物方法已被建议用于治疗接受癌症治疗的患者的疲劳,例如鼓励患者在医疗保健提供者的指导下进行最佳活动、按摩疗法、针灸、心理社会干预、营养咨询和药物干预。40名患者(30%)出现贫血,从第一次服用 tarlatamab 到发病的中位时间为 13.0 天(范围为 1-275 天)(图1)。
在 57 名感染患者中,发病时间中位数为 37.0 天(范围为 2-436 天)。133 名患者中有 17 名(13%)发生了 ≥3 级治疗中出现的感染,包括机会性感染。最常见的 ≥3 级治疗中出现的感染是肺炎 (n=6)、呼吸道感染 (n=3)、设备相关感染和肺炎吸入性感染(各n=2)。感染使用相关机构特定的方案进行管理。对于所有感染,处方信息建议暂停使用塔拉妥单抗直至痊愈,或者在 3 级感染的情况下(根据《不良事件常用术语标准》5.0 版指南进行分级),暂停使用塔拉妥单抗直至感染改善至 1 级或更低。如果发生 4 级感染,建议永久停用塔拉妥单抗。
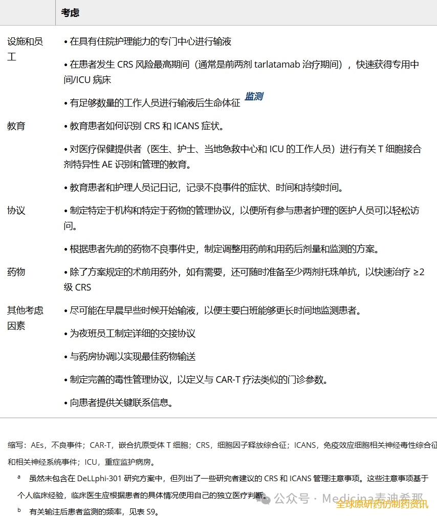
患者管理注意事项
及早识别不良反应的体征和症状并了解管理实践可能有助于医疗保健提供者优化对接受塔拉妥单抗治疗的患者的护理。因此,DeLLphi-301 试验中的患者在接受前两剂塔拉妥单抗治疗后在医疗机构中接受了 24-48 小时的监测。研究人员还考虑了将患者迅速转移到重症监护病房以处理更高级别的 CRS 或 ICANS 事件的能力。出院后,患者应由看护者陪同,并在接受前两剂塔拉妥单抗治疗后 1 小时内留在适当的医疗环境中,共计 72 小时。表7列出了研究人员确定的有助于优化 CRS 和 ICANS 管理的其他考虑因素。医疗保健提供者教育患者和看护者识别 CRS 和 ICANS 的体征和症状。他们被教导如何识别 CRS 症状,例如发烧、呼吸困难或异常气短、头痛、胸痛、心悸、持续恶心或呕吐、发冷和/或肌痛,并被告知如何正确使用对乙酰氨基酚。还指导患者和护理人员监测生命体征的变化(体温 [≥38°C]、血压、血氧饱和度和心率),以便尽早发现不良反应。当生活在农村地区的患者出现提示 CRS 的症状时,指导患者和护理人员使用地塞米松治疗并前往急诊室寻求进一步帮助。

表7. 研究者建议的最佳管理细胞因子释放综合征和免疫效应细胞相关神经毒性综合征的考虑因素。
患者和护理人员还被教导如何识别可能为 ICANS 表现的神经症状,例如头痛、味觉障碍、头晕、失眠、肌肉无力、共济失调、健忘症、思维混乱、定向障碍和嗜睡。他们被指示,如果在使用 tarlatamab 治疗期间出现任何神经症状,应立即致电或就诊其治疗医疗保健提供者或前往急诊室。还建议患者在神经症状缓解之前不要驾驶、操作重型或潜在危险机械,也不要从事危险职业或活动。
患者或护理人员的日记中记录了不良事件的症状、发生时间和持续时间,可以帮助医护人员处理不良事件(表7)。
讨论
迄今为止,嵌合抗原受体 T 细胞疗法在血液系统恶性肿瘤中的经验推动了 CRS 和 ICANS 的管理。然而,区分塔拉他单抗的安全性非常重要。在 DeLLphi-301 试验中,CRS 和 ICANS 通常为低级,可通过标准支持治疗进行管理,包括对乙酰氨基酚、静脉补液和/或糖皮质激素。CRS 相关发烧通常发生在塔拉单妥抗给药后数小时内,有时是缓解前的唯一症状。进展到更高级别的 CRS 通常需要数小时,在大多数情况下,都是保守治疗。ICANS 的发生率相对较低,级别较低,通常使用皮质类固醇进行治疗。尽管在 DeLLphi-301 第 2 期试验中,ICANS 在接受治疗且稳定的脑转移患者中更常见,但在 DeLLphi-300 第 1 期试验中未观察到这种相关性。
接受塔拉妥单抗治疗的患者经历的其他不良反应包括血细胞减少、肝酶升高和味觉障碍,这些不良反应通常可以通过标准治疗进行控制(图3)。

图3. DeLLphi-301 试验中常见的不良事件。ALT 表示丙氨酸氨基转移酶;AST 表示天冬氨酸氨基转移酶;CRS 表示细胞因子释放综合征;ICANS 表示免疫效应细胞相关神经毒性综合征和相关神经系统事件;IQR 表示四分位距;IV 表示静脉注射;LFT 表示肝功能测试。
结论
临床试验经验表明,tarlatamab 的安全性可控,因治疗相关不良事件而停药的比率较低(3%)。tarlatamab 相关不良事件(包括 CRS 和 ICANS 等免疫相关不良事件)主要为 1 级或 2 级,大多发生在治疗早期(第 1 周期),通常可通过标准支持治疗进行管理。监测、检测和适当管理 CRS 和 ICANS 等不良事件对于保持治疗的连续性仍然很重要。了解其他不良事件(如中性粒细胞减少症、短暂性肝酶升高和味觉障碍)也很重要,尤其是在患者长期接受 tarlatamab 治疗期间。护士和药剂师对患者进行持续教育可能有助于症状监测和管理,并优化患者的长期治疗体验。
点击“在看”吧
生成海报
长按扫码关注公众号