
2024年11月1日发表于日本药理学杂志
概括
Futibatinib(商品名:LYTGOBI® Tablets 4 mg)是大鹏制药采用半胱氨酸组学药物发现技术开发的新型 FGFR(成纤维细胞生长因子受体)抑制剂。于2023年6月获得日本国内生产和销售批准,适应症为“癌症化疗后进展的FGFR2融合基因阳性的不可切除的胆道癌”。Futibatinib与FGFR激酶结构域内P环的半胱氨酸残基共价结合,被认为通过选择性且不可逆地抑制FGFR1-4来发挥抗肿瘤作用。许多 FGFR 抑制剂,包括目前正在开发的抑制剂,都具有 ATP 竞争性,而 Futibatinib 是第一个获得批准的共价不可逆 FGFR 抑制剂。使用肿瘤细胞系的实验表明,Futibatinib 通过抑制 FGFR 磷酸化及其下游信号传导来抑制细胞增殖。Futibatinib 是一种共价不可逆 FGFR 抑制剂,与其他 ATP 竞争性可逆 FGFR 抑制剂相比,对更广泛的 FGFR 突变体表现出抑制活性,并且对野生型 FGFR 具有显著更强的抑制作用,可抑制细胞增殖而不引起解离。此外,在使用皮下植入FGFR驱动的人类肿瘤细胞系的小鼠进行的实验中,口服Futibatinib显示出肿瘤缩小效果。此外,全球I/II期研究(TAS-120-101研究)的II期部分是在接受化疗的FGFR2融合基因或FGFR2基因重排的肝内胆管癌患者中进行的,主要终点是总体缓解率为 41.7%,无论是否存在共存基因突变,都表现出一致的功效。关于安全性,虽然观察到一些特征性副作用,但所有副作用都是可控的,并且显示出良好的安全性。福巴替尼是治疗胆道癌的重要药物,治疗选择有限,目前正在开发用于其他几种癌症类型的药物,这使其成为有望为更多患者做出贡献的药物。
摘要
Futibatinib(LYTGOBI®Tablets4mg)是Taiho Pharmaceutical利用Cysteinomix药物发现平台开发的一种新型成纤维细胞生长因子受体(FGFR)抑制剂,于2023年6月在日本获批用于治疗FGFR2融合的不可切除胆道癌患者或在至少一种先前化疗后发生的重排与福替巴替尼共价结合。FGFR 激酶结构域 P 环结构中的半胱氨酸残基,被认为通过选择性和不可逆地抑制 FGFR1-4 发挥抗肿瘤活性,许多正在开发的 FGFR 抑制剂具有 ATP 竞争性;然而,futibatinib 是第一个被批准的共价结合不可逆的抑制剂。FGFR 抑制剂 Futibatinib 通过抑制 FGFR 磷酸化及其下游信号通路来抑制细胞增殖,对更广泛的癌细胞系显示出抑制活性。Futibatinib 与 ATP 竞争性、可逆性 FGFR 抑制剂相比,具有多种 FGFR 突变体的活性,并且抑制细胞增殖,且不显著偏离对野生型 FGFR 的抑制作用。Futibatinib 在皮下移植 FGFR 驱动的人类肿瘤细胞系的小鼠中显示出抗肿瘤功效。研究 (TAS-120-101) 在患有 FGFR2 融合的难治性肝内胆管癌患者中进行总体缓解率为 41.7%,尽管观察到一些典型的 FGFR 抑制剂相关副作用,但这些副作用是可控的,并且 Futibatinib 具有良好的安全性。用于治疗选择有限的胆道癌;用于其他类型癌症的开发正在进行中,预计将使更多患者受益。
1. 简介
成纤维细胞生长因子受体(FGFR)是一种受体酪氨酸激酶,与成纤维细胞生长因子(FGF)结合,激活细胞内信号转导,参与细胞增殖、分化、迁移和存活。当FGFR基因发生异常时,信号转导不断激活,促进癌化和癌症进展。在胆道癌中,已证实存在FGFR2融合基因或FGFR2基因重排,特别是在肝内胆管癌中,有人认为该基因是参与癌症形成和进展的驱动基因.据报道,7.4%(20/272 例)的日本肝内胆管癌患者和 3.6%(3/83 例)的肝门周围胆管癌患者观察到 FGFR2 基因融合/重排.
在日本,化疗10多年来一直是不可切除胆道癌的唯一药物治疗选择,但从2019年开始引入分子靶向药物,Pemigatinib于2021年被批准为首个FGFR抑制剂。FGFR抑制剂根据药物-靶点相互作用分为ATP竞争性可逆FGFR抑制剂和共价不可逆FGFR抑制剂,许多FGFR抑制剂,包括目前正在开发的那些,都是ATP竞争性不可逆FGFR抑制剂。福巴替尼是第一个获批的共价不可逆FGFR抑制剂,截至2024年4月,尚无其他药物获批。
关于FGFR抑制剂,人们担心获得肿瘤耐药性可能会导致疾病进展,而耐药机制之一是FGFR激酶结构域中发生的二次突变。二次突变(例如守门突变)的发生会导致空间位阻并阻止 FGFR 抑制剂的结合。据报道,ATP竞争性可逆FGFR抑制剂如erdafitinib和pemigatinib(上面列出的两种药物均已获得FDA批准)对此类耐药突变影响不大,下一代药物开发的可能性较小需要FGFR抑制剂。
Futibatinib 是利用 Taiho Pharmaceutical 的半胱氨酸组学药物发现技术开发的新型 FGFR 抑制剂,通过与 FGFR 激酶结构域 P 环结构中的半胱氨酸残基共价结合,表现出不可逆的 FGFR 抑制作用。福巴替尼是一种共价不可逆 FGFR 抑制剂,与其他 ATP 竞争性可逆 FGFR 抑制剂相比,对更广泛的突变体表现出抑制活性,其抑制活性与野生型 FGFR 有很大不同。
在这篇综述中,我们将讨论2023年6月26日获得日本国内生产上市许可的福巴替尼用于治疗“癌症化疗后病情恶化的FGFR2融合基因阳性的不可切除胆道癌”的特征药理学特点和作用。
2. 药理特性
据报道,所有 FGFR 家族蛋白(FGFR1-4)均与 FGF 配体结合,并通过下游信号转导分子(PLC-γ、STAT、PI3K/AKT、MAPK 等)参与细胞增殖等。Futibatinib 通过共价结合 FGFR 的激酶结构域来不可逆地抑制 FGFR 的激酶活性。它是一种结构新颖的 FGFR1-4 抑制剂。ATP 竞争性 FGFR 抑制剂如 Pemigatinib、Erdafitinib 和 Infigratinib 可逆地结合 FGFR 激酶结构域的 ATP 结合袋,而 Futibatinib 是一种共价抑制剂,可与 FGFR 激酶结构域的 ATP 结合袋不可逆地结合。至口袋内P环的半胱氨酸残基(图1)。由于该半胱氨酸残基在所有 FGFR 受体中都是保守的,因此 Futibatinib 抑制所有四个 FGFR 家族的激酶活性。由于其特异性结合位点和不可逆结合,Futibatinib 可能比 ATP 竞争性可逆 FGFR 抑制剂更不容易受到耐药突变的影响。

图1 预测 Futibatinib 和 ATP 竞争性可逆 FGFR 抑制剂在 FGFR2 ATP 结合袋上的相互作用。被鉴定为抗性突变的氨基酸残基以球棒模型显示,并且氨基酸位置编号写为单个字母。激酶结构域区域如下:金色,铰链区;蓝色,激活结构域;绿色,P-环;DFG 基序。Futibatinib 与 P 环的 C492 共价结合,并且可以保留在 ATP 结合口袋中,无论是否存在阻止 ATP 竞争性可逆 FGFR 抑制剂(如 Erdafitinib、Pemigatinib 和 Infigratinib)结合的耐药突变。
3. 临床前数据
使用荧光标记底物通过迁移率变动法评价福巴替尼对人FGFR1-4(重组蛋白)激酶活性的抑制作用(表1)。在一组 296 种人类激酶中,Futibatinib 选择性抑制 FGFR1-4,50% 抑制浓度范围为 1.4 至 3.7 nmol/L。使用表达野生型或四种突变型FGFR2的人胎肾来源的HEK293细胞系,通过ELISA评估Futibatinib对FGFR2磷酸化的抑制作用(表2)。福巴替尼对所有突变体均表现出与野生型相同程度的磷酸化抑制活性,野生型福巴替尼的 IC 50值为 3.1 nmol/L,突变体为 5.5 至 12.0 nmol/L14 ).在 FGFR 基因异常的肿瘤细胞系中,Futibatinib 与 FGFR 激酶结构域共价结合并抑制 FGFR 磷酸化,从而抑制下游信号转导。

Futibatinib 是一种有效的选择性生长抑制剂,适用于多种 FGFR 基因异常的肿瘤细胞系(胃癌、乳腺癌、小细胞肺癌、子宫内膜癌和膀胱癌),无论基因异常的类型如何)(表3)。在以FGFR为驱动力的多种人类肿瘤系移植模型中,口服Futibatinib显示出肿瘤缩小效果(图2),并且该效果与FGFR磷酸化的抑制相关。


图2. 福巴替尼对皮下植入人类肿瘤细胞系的裸鼠和大鼠的疗效。平均值±标准误差。(A)皮下移植表达突变FGFR2(K310R/N549K)的人子宫内膜癌细胞系AN3 CA裸鼠(6例/组),(B)FGFR2基因扩增的人胃癌细胞系SNU福巴替尼的肿瘤生长抑制作用采用皮下植入福巴替尼的裸鼠(6例/组)进行研究。每个剂量的 Futibatinib 在第 1 至 11 天每日一次口服给药,研究开始日期为第 0 天,并在第 12 天计算肿瘤体积。
我们比较了因暴露于 Futibatinib 和可逆 ATP 竞争性 FGFR 抑制剂而产生的耐药克隆的频率。在对 FGFR2 激酶结构域随机诱导突变的细胞系进行的药物暴露实验中,与 Pemigatinib 和 Erdrafitinib 暴露相比,Futibatinib 暴露中耐药克隆出现的频率较低,表明发生耐药性的风险较低 (图3)。此外,我们验证了各种FGFR抑制剂对多种耐药FGFR2突变体的抑制活性,与其他可逆ATP竞争性FGFR抑制剂相比,Futibatinib比野生型FGFR具有相似的抑制效果。并对多种 FGFR 激酶结构域突变表现出强大的抑制活性(表4)。

图3 由于接触Futibatinib和ATP竞争性FGFR抑制剂而出现耐药克隆 使用依赖 FGFR 激酶活性增殖的细胞模型,我们评估了暴露于 Futibatinib 和 ATP 竞争性可逆 FGFR 抑制剂后出现的耐药克隆的数量。(A) 将单个氨基酸取代随机引入 FGFR2 激酶结构域的两个区域的载体在细胞系中表达并暴露于药物。将细胞增殖抑制率小于50%的细胞定义为耐药克隆,统计两次不同实验中出现的克隆数。(B)将每种药物暴露于已导入相同FGFR突变体文库的细胞模型后,测量出现耐药细胞所需的天数。暴露期间每种药物的浓度是对引入野生型FGFR2的90%的细胞表现出细胞杀伤作用的浓度(LD90)的10倍。

4. 剂量设定
全球 I/II 期研究(TAS-120-101 研究;NCT02052778)的 I 期剂量递增部分在 86 名接受过既往治疗的晚期实体瘤患者中评估了 Futibatinib 的安全性和药代动力学。在每日一次 (QD) 连续给药组 (4-24 mg QD; n=44) 或每周 3 次 (TIW) 间歇给药组 (8-200 mg TIW; n=42) 中研究了福巴替尼的剂量和给药方法。24 mg QD 组中有 3 名患者出现剂量限制性毒性 (DLT),且均与肝酶升高有关。TIW 组中未观察到 DLT。最大耐受剂量 (MTD) 确定为 20 mg QD,并且未定义 TIW 给药的 MTD。所有 QD 治疗组均显示出与剂量成比例的药代动力学,但 TIW 治疗组在 80 至 200 mg 之间达到饱和。在 QD 和 TIW 治疗组中,血清磷水平均以 Futibatinib 剂量依赖性方式增加,但与 QD 治疗组观察到很强的相关性。
与国际联合 I/II 期研究的 I 期剂量递增部分并行,10059010 研究(I 期剂量递增研究;JapicCTI-142552) 是在日本晚期实体瘤患者中进行的。
5. 临床疗效
在国际联合I/II期研究(TAS-120-101研究;NCT02052778)的I期剂量扩展部分中,Futibatinib在FGF/FGFR基因异常的晚期实体瘤患者中进行了评估. 64例FGFR基因畸变阳性胆管癌患者(61例肝内胆管癌,3例肝外胆管癌)接受Futibatinib 20 mg QD治疗,总有效率(ORR)为15.6%,实现疾病控制率(DCR)为71.9%。受访病例包括1例FGFR2-POC1B基因融合的导管外胆管癌和9例FGFR基因融合、重排或点突变的肝内胆管癌。
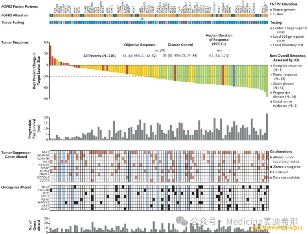
在全球 I/II 期研究(FOENIX-CCA2 研究)的 II 期部分中,对 103 名接受过至少一种全身化疗方案的携带 FGFR2 基因融合或重排的不可切除的晚期肝内胆管癌患者进行了评估。主要终点(独立中央评估)的 ORR 为 41.7%(43/103,95% CI,32.1-51.9)(图4)。即使在包括预后不良的患者的亚组中,ORR 也是一致的,例如年龄为 65 岁或以上的患者以及具有广泛既往治疗史(之前接受过三次或以上治疗)的患者(图5)。中位随访时间为 17.1 个月,中位无进展生存期 (PFS) 为 9.0 个月(95% 置信区间,6.9-13.1),中位总生存期 (OS) 为 21.7 个月,1 年生存率为 72%。(图6)。随访结果(中位25.0个月)相似:ORR为41.7%,中位OS为20.0个月(1年生存率为73%),中位PFS为8.9个月。中位缓解时间 (TTR) 为 2.5 个月(范围:0.7 至 7.4),中位缓解持续时间 (DOR) 为 9.7 个月(95% 置信区间;7.6 至 17.0),72% 的患者有缓解(31/43)。缓解持续了6个多月(图7)。探索性数据表明,即使在接受 FGFR 抑制剂治疗的胆道癌患者中,Futibatinib 也具有抗肿瘤作用。在 TAS-120-101 研究的 I 期剂量扩展部分中,28 名有 FGFR 抑制剂治疗史的患者中,有 5 名(17.9%)观察到缓解,另外 15 名患者(53.6%)病情得到控制.在I期部分的病例中,对4例既往有FGFR抑制剂Infigratinib或Zoligratinib治疗史的患者进行分析,其中2例显示PR,2例显示SD,显示出一定程度的临床有用性,效果的持续时间是 5.1 至 17.2 个月。

图4 国际联合I/II期研究(TAS-120-101研究)II期部分(FOENIX-CCA2研究)中福巴替尼的抗肿瘤疗效及每位患者的基因谱 使用 324 基因面板分析评估 FGFR2 基因突变。显示每位患者 FGFR2 基因异常(融合或重排)的状态,以及已识别的任何融合伙伴。*:一名患者除了 FGFR2 基因融合外,还存在FGFR2 S799fs * 22 突变。瀑布图中显示了个体患者的目标病变肿瘤大小相对于基线的变化率,并且还列出了分析人群中的总体缓解率、疾病控制率和缓解持续时间的值。使用 324 基因组检测评估共存的基因突变。至少九名患者中显示出最常见的共病基因突变。图底部的条形图显示了每名患者通过面板检测鉴定出的基因突变总数。由于缺少肿瘤评估,三名患者未包括在内。

图5 全球I/II期研究(TAS-120-101研究)II期部分(FOENIX-CCA2研究)Futibatinib治疗患者总体缓解率亚组分析 CI:置信区间,ECOG PS:东部肿瘤合作组表现状态,ORR:客观缓解率。总体答复率表示为客观答复率。*:置信区间的宽度尚未调整以考虑多重性。

图6 全球I/II期研究(TAS-120-101研究)II期部分(FOENIX-CCA2研究)中Futibatinib治疗患者的无进展生存期和总生存期 (A) 无进展生存期和 (B) 总生存期的 Kaplan-Meier 曲线。虚线表示 95% 置信区间的上限和下限。

图7 国际联合I/II期研究(TAS-120-101研究)II期部分(FOENIX-CCA2研究)Futibatinib治疗患者的减瘤效果及缓解持续时间 使用 Kaplan-Meier 方法计算中位反应持续时间。有效性评估基于实体瘤疗效评估标准 (RECIST) 1.1 版的独立中央评估。
6. 基因组谱分析及临床疗效
在对国际联合 I/II 期研究(TAS-120-101 研究:NCT02052778)的 II 期部分(FOENIX-CCA2 研究)疗效分析中的 103 名患者进行的探索性分子谱分析中,疗效研究了 Futibatinib 的每种类型的 FGFR2 基因异常以及是否存在共存的基因突变。80 名 FGFR2 融合基因患者(78%)和 23 名 FGFR2 基因重排患者(22%)在这两个受试者中表现出相似的疗效(图4)。BICC1 是最常见的 FGFR2 融合伙伴(24 例),其次是 KIAA1217(3 例)和 WAC(3 例)。BICC1 融合病例和 BICC1 以外基因融合病例的 ORR 分别为 42% 和 45%。在 93 名患者的基因组检测结果中,BAP1 共存突变频率最高(43%),其次是 CDKN2A(22%)、CDKN2B(17%)和 TP53(14%)。每种共存基因突变病例的 ORR 分别为:BAP1 突变病例为 35.0%(非突变病例为 49.1%),CDKN2A 突变病例为 40.0%(非突变病例为 43.8%),CDKN2A 突变病例为 40.0%(非突变病例为 43.8%)。突变病例中的发生率为43.8%(非突变病例中为42.9%),TP53突变病例中的发生率为38.5%(非突变病例中为43.8%),无论是否存在共存基因突变,都显示出一致的趋势(图4)。BAP1 突变病例的中位 PFS 为 9.0 个月(非突变病例为 8.0 个月),CDKN2A 突变病例为 4.9 个月(非突变病例为 9.7 个月),CDKN2B 突变病例为 4.8 个月(非突变病例为 11.0 个月) , TP53 突变病例为 7.0 个月(非突变病例为 9.0 个月)。尽管在临床试验之间进行比较时应谨慎,但在 FGFR2 基因重排的胆道癌患者中进行的类似分析中,9 名 TP53 突变患者的 ORR 为 0%(与非突变患者相比)。TP53 突变病例的 PFS 为 2.8 个月(非突变病例为 9.0 个月)。
7. 安全性/耐受性
福巴替尼 20 mg 在国际联合 I/II 期研究(TAS-120-101 研究:NCT02052778)的I 期剂量扩展部分(n=170) 和 II 期部分(n=103) QD 给药的安全性与其他 FGFR 抑制剂相似(表5)。国际联合I/II期研究(TAS-120-101研究)的I期剂量扩展部分和II期部分级别为 25% 或更高的患者中发生的治疗相关不良事件 (TRAE) 包括高磷血症(81%、85%)、腹泻(24%、28%)、疲劳(15%、25%)和口干(13%、30%)、脱发(19%、33%)、皮肤干燥(13%、27%)。Pemigatinib 和 Infigratinib 经常发生高磷血症(Pemigatinib:77%,Infigratinib:55%),并且是由 FGFR 抑制导致的 FGF23-FGFR1 信号传导减少引起的,被认为是由磷酸盐重吸收增加引起的。在 I 期剂量扩展和 II 期部分中,分别有 43% 和 57% 的患者发生 3 级或以上 TRAE,并且两项研究中 ≥10% 的患者普遍报告高磷血症(22%、30%)。每项研究均报告了一项 4 级 TRAE(γ-谷氨酰转移酶增加和丙氨酸氨基转移酶增加)在 I 期剂量扩展部分中,有 6% 的患者报告了严重的 TRAE,在 II 期部分中,有 10% 的患者报告了严重的 TRAE,两种情况下都没有与治疗相关的死亡。福巴替尼组高磷血症(3级或以上)发生率高于报道的Pemigatinib和Infigratinib 的原因可能与所用不良反应等级定义的差异有关。(在 Futibatinib 试验中,高磷血症的等级是根据血清磷酸盐水平来评估的,无论症状如何)在上述两项 Futibatinib 研究中,除 2 名因疾病进展和撤回同意而终止研究的患者外,所有患者的 3 至 4 级高磷血症均得到缓解。FGFR 抑制剂常见的其他典型不良事件包括眼睛和指甲毒性。在国际联合I/II期研究(TAS-120-101研究)的II期部分中,观察到视网膜损伤的比例为8%(3级或以上:0%),干眼症为21%(3级或以上:1%),47% 的患者出现指甲毒性(2% 为 3 级或以上)。福巴替尼引起的大多数不良事件可以通过停止给药或减少剂量来控制。在 I 期剂量扩展部分,TRAE 导致 44% 的患者发生剂量变化,并导致 4% 的患者停止治疗。在II期部分,因TRAE而中断治疗、减少剂量或停止治疗的患者比例分别为50%、54%和2%。

8. 福巴替尼的未来发展
Futibatinib目前正在进行临床试验,以进一步评估肝内胆管癌和其他癌症类型的研究(表6)。一项 II 期研究(FOENIX-CCA4 研究;NCT05727176)正在比较 20 mg QD 和 16 mg QD 剂量的 Futibatinib,用于治疗伴有 FGFR 基因融合/重排的胆管癌。除肝内胆管癌外,临床试验正在进行中,以评估 Futibatinib 在多种癌症类型中的安全性和有效性,包括尿路上皮癌、乳腺癌和食道癌。与此同时,Futibatinib作为某些癌症类型的联合疗法的评估和研究正在取得进展。

针对 KRAS 基因突变阳性非小细胞肺癌的 Ib/II 期研究 (NCT04965818) 评估了 Futibatinib 和 MEK 抑制剂Binimetinib的联合治疗。一项针对激素受体阳性、HER 阴性或三阴性乳腺癌的 II 期研究(FOENIX-MBC2 研究;NCT04024436)由四个队列组成,正在研究 Futibatinib。一项队列研究了福巴替尼和氟维司群联合治疗具有 FGFR1 基因扩增的激素受体阳性、HER2 阴性乳腺癌,证实了该联合疗法具有良好的抗肿瘤功效和可控的安全性.免疫检查点抑制剂与抗PD-1抗体的联合试验也在进行中(表6),与Futibatinib联合治疗尿路上皮癌、子宫内膜癌、食管癌、胰腺癌等正在进行研究。评估治疗(NCT04601857、NCT05036681、NCT05945823)。在针对食管癌的 Ib 期试验(jRCT2080224975)中,Futibatinib和Pembrolizumab 联合治疗或 Futibatinib 和 Pembrolizumab 联合化疗被证实在每个队列中均具有耐受性且抗肿瘤有效。如果这些发展在未来继续下去,预计它们将使许多患有各种癌症类型的患者受益。
9. 总结
不可切除的胆道癌预后较差,药物治疗选择较少,长期以来以化疗为主,但近年来分子靶向药物成为新的选择。作为FGFR抑制剂,Pemigatinib于2021年获批,Futibatinib于2023年获批。Futibatinib是一种酪氨酸激酶抑制剂,可选择性且不可逆地抑制FGFR1至4,适用于治疗“癌症化疗后进展的FGFR2融合基因阳性且不可切除的胆道癌”。于2023年9月26日获得批准,并于 2023年9月7日发布。许多 FGFR 抑制剂,包括目前正在开发的抑制剂,都是 ATP 竞争性可逆抑制剂,但 Futibatinib 是利用半胱氨酸组学药物发现技术创建的,是第一个获批的共价不可逆 FGFR 抑制剂。在使用肿瘤细胞系的实验中,Futibatinib(一种共价不可逆 FGFR 抑制剂)比其他 ATP 竞争性可逆 FGFR 抑制剂对更广泛的突变体表现出生长抑制作用。全球I/II期研究的II期部分(FOENIX-CCA2研究等研究结果证实了Futibatinib的有效性和安全性),同一研究的基因组图谱分析表明,无论何种情况,它都是有效的FGFR2 基因异常(融合或重排)或共存基因突变的类型. Futibatinib目前正在开发的不仅是针对胆道癌,还针对其他癌症以及作为联合疗法,使其成为一种有望有进一步前景的药物。
生成海报
长按扫码关注公众号